首页
学校简介
家校互动
教学资源
师资团队
校园新闻
学生活动
学校环境
云岭风采
招生招聘
高考资讯
联系方式
A
关于我们
Bout
学校简介
家校互动
教学资源
师资团队
校园新闻
学生活动
学校环境
云岭风采
招生招聘
高考资讯
联系方式
C
联系我们
ONTACT US
韶关市武江区云岭高考复读中心
地址:韶关市武江区沙湖路23号
叶老师:13420566465
李老师:17725819688
邮箱:sgylgf@126.com
首页
>
教学资源
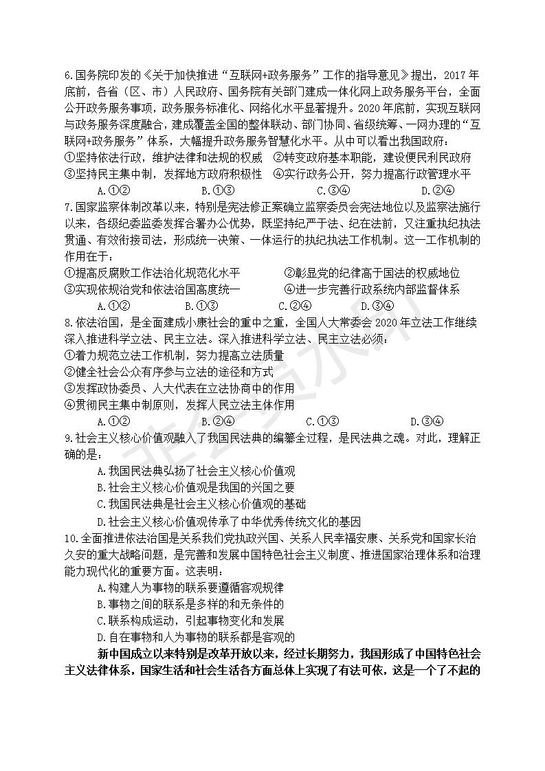
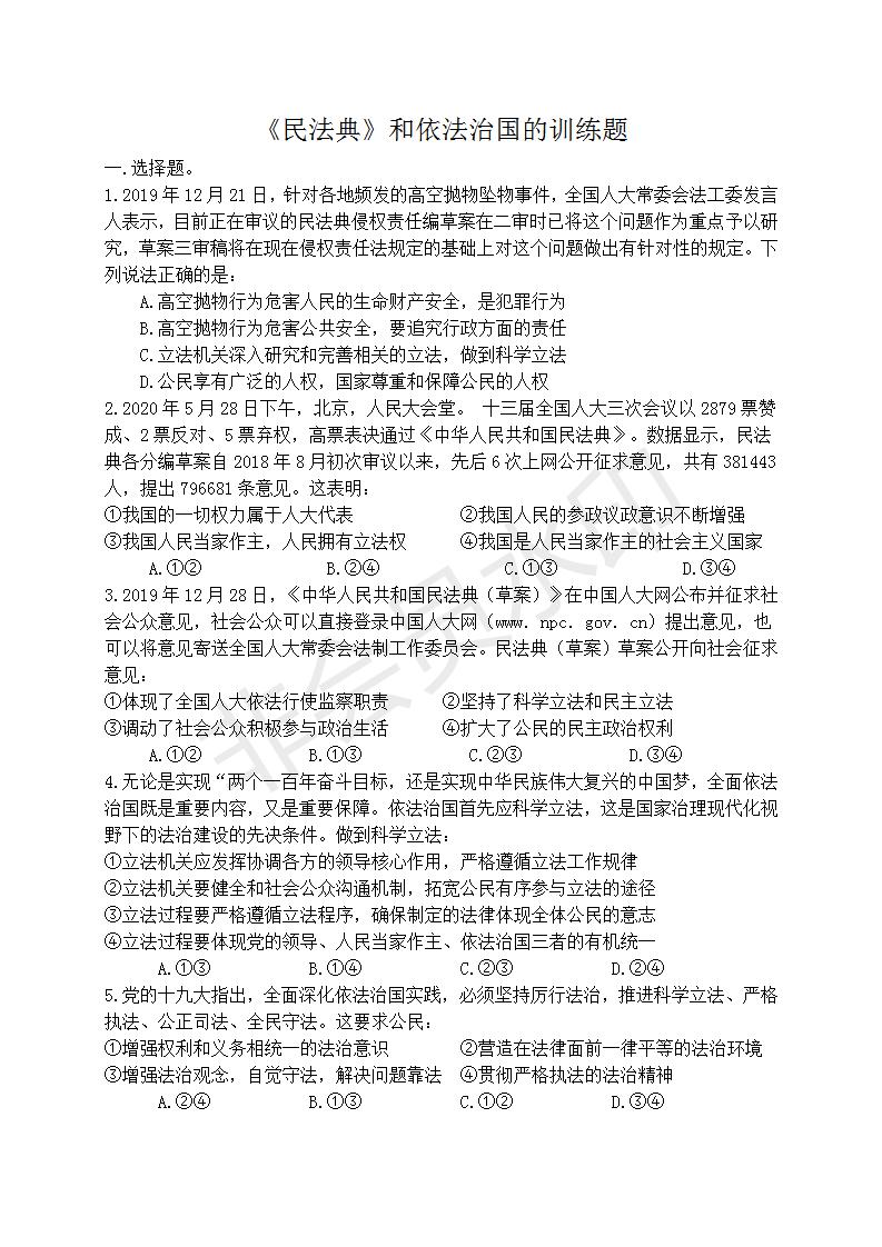
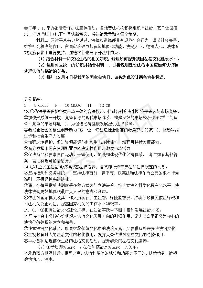
政治--热点考查:《民法典与依法治国》试题
2020/08/13
阅读量:857
上一篇:
语文--2020年高考全国卷文言文挖空训练及翻译(含答案)
下一篇:
政治--曲线类选择题解题训练